Terminen de fabricar los prototipos de estetoscopio electrónico, utilizando los valores de componentes diseñados a lo largo del semestre. Acuérdense que cada prototipo está compuesto de una “Placa 1”, que contiene el micrófono y altavoz, y una “Placa 2”, que despliega la frecuencia cardíaca en un display. El objetivo es fabricar un prototipo por miembro del grupo. Demuestren al profesor el funcionamiento de los prototipos fabricados antes del fin del semestre. La nota final corresponde al número de prototipos funcionales:
Grupos con 3 miembros
| número de placas funcionales | nota |
|---|---|
| 0 | 1 |
| 0.5 | 3.9 |
| 1 | 5.4 |
| 1.5 | 6.2 |
| 2 | 6.6 |
| 2.5 | 6.8 |
| 3 | 7 |
Grupos con 4 miembros
| número de placas funcionales | nota |
|---|---|
| 0 | 1 |
| 0.5 | 3.4 |
| 1 | 4.8 |
| 1.5 | 5.7 |
| 2 | 6.2 |
| 2.5 | 6.5 |
| 3 | 6.7 |
| 3.5 | 6.9 |
| 4 | 7 |
A criterio del profesor, placas “parcialmente funcionales” podrán recibir una nota parcial.
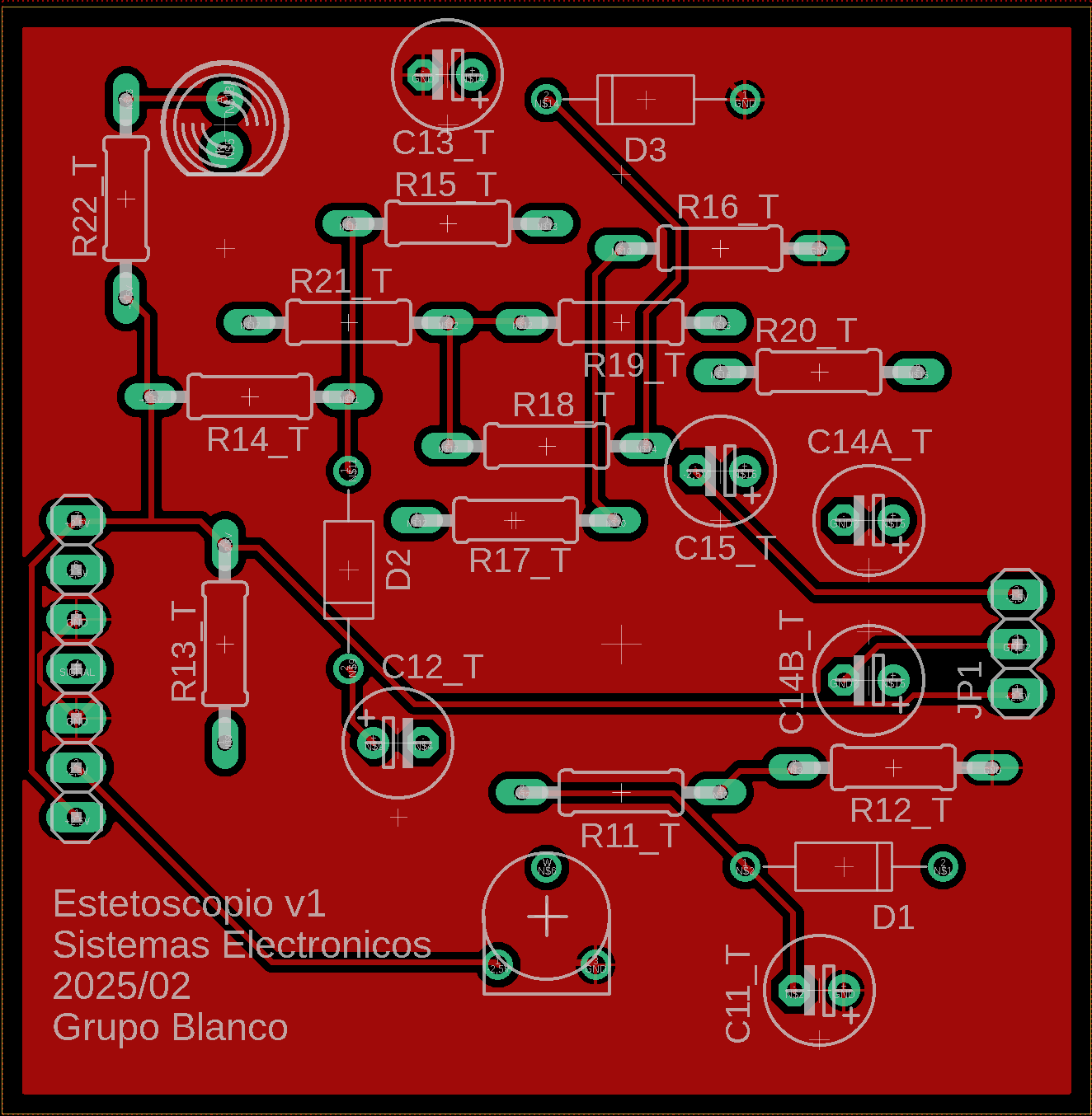
Se adjuntan diagramas de los circuitos completos a continuación

Figura 1: Circuito de la “Placa 1”

Figura 2: Sugerencia de como soldar los componentes en la stripboard

Figura 3: Circuito de la “Placa 2”

Figura 4: Placa 2 - TOP (vista superior)

Figura 5: Placa 2 - BOTTOM (vista inferior)